第一批『化妝品備案量化分級』試點城市出爐,評分“D級”將被凍結賬戶!
近日,國家藥監局化妝品監督管理司發布了《關于在部分地區開展國產非特殊用途化妝品備案量化分級管理試點第一階段有關工作的通知》。通知稱,從1月1日至6月30日,在上海、浙江、重慶、陜西及廣東省深圳、汕頭、江門、中山市開始推行量化分級及等級公示制度,試點區域的化妝品企業需要登錄網站系統進行備案。
什么是“備案量化分級”?
備案量化分級制度是指產品到網上備案,如果一次性通過,則加分;如果備案被退回,則減分。減分到一定程度,企業的網上備案信息變為紅色,并被凍結賬號。
第一階段試點城市:
上海、重慶、浙江、陜西及廣東省深圳、汕頭、中山、江門市
試行時間:
2020年1月1日至6月30日
評分標準:
非特殊用途化妝品企業實行動態量化分級管理,將企業分為A、B、C、D四級。
l 對C級企業采取黃色標識,并標注“重點監管對象”;
l 對D級企業采取紅色標識,并標注“重點監管對象”。
l 當企業評級為D級時,該企業備案賬號將凍結。需要企業負責人到省局考試并通過后,才予以恢復正常。
網上備案平臺自動賦予化妝品企業初始分值75分。
l A級 評分≥85分
l B級 65分≤評分<85分(評分≤70分時,系統進行預警提示。)
l C級 50分<評分<65分
l D級 評分≤50分
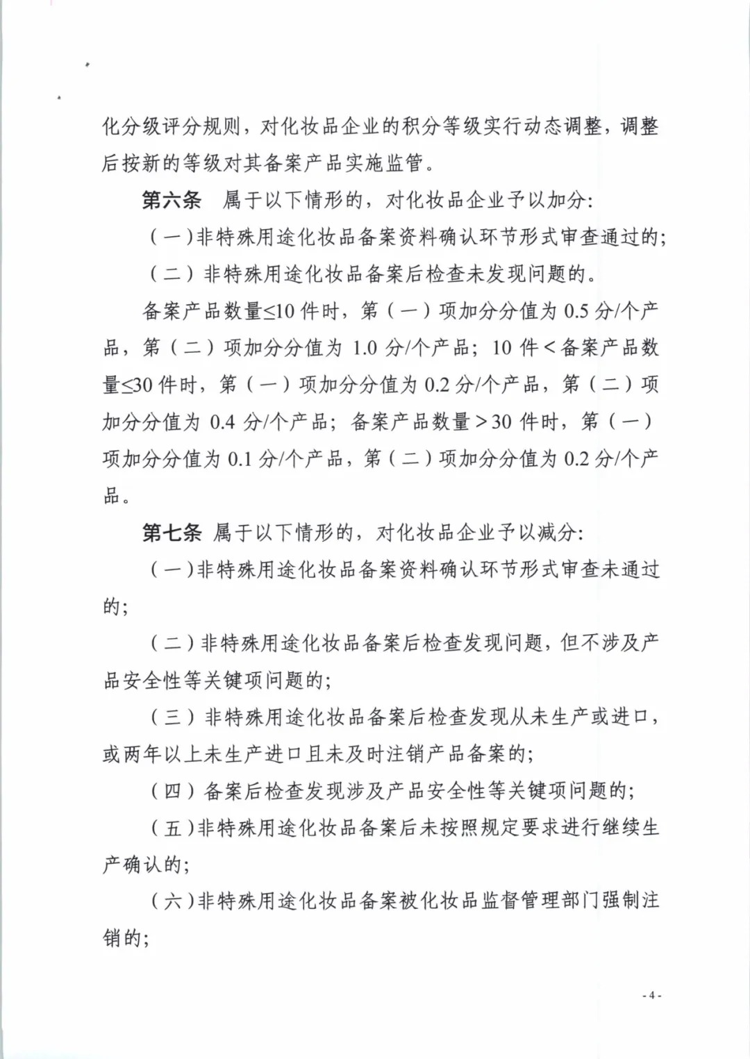
加分情況:
屬于以下情形,對化妝品企業予以加分:
減分情況:
屬于以下情形,對化妝品企業予以減分:
由于評分為C級和D級企業的產品會以鮮艷顏色標注為“重點監管對象”,品牌及公司形象必定會受到損害,并影響消費者對于該企業產品的選擇。因此,量化分級一旦全面實施后,一次性備案通過率顯得尤為重要!
作為企業產品的備案專員,對其自身工作能力及專業度有著較高的要求。因此需要備案專員細心再細心,或者選擇專業的第三方備案,熟悉國家及地方法規與備案要求,從而減少并規避備案審核不通過的情況發生。
附:關于實施化妝品備案量化分級管理工作的通知






?
?